徽酒集团再次人员大调整 撤销总经理岗与事业部
2023-02-03
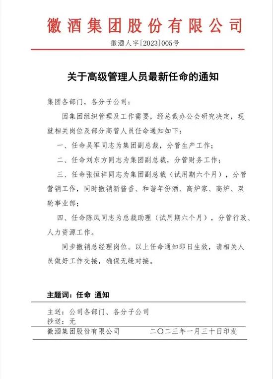
作者:编辑1月30日,徽酒集团发布《关于高级管理人员最新任命的通知》。
《通知》显示,分别任命吴军、刘东方、张恒祥为集团副总裁,其中吴军分管生产,刘东方分管财务,张恒祥分管营销。同时,还任命陈凤担任总裁助理,分管行政、人力资源工作。
《通知》还显示徽酒集团同步撤销总经理岗位,此前这一岗位由吴军担任。据公开信息显示,吴军自1998年加入高炉家,担任总经理并主管生产与销售,已在集团任职达25年。
同时,徽酒集团还撤销了新酱香、和谐年份酒、高炉家、高炉、双轮事业部。
据公开报道,这并不是徽酒集团近年来第一次大型人员调整。2017年10月,徽酒集团对外公布了《徽酒集团股份有限公司组织调整及人事任命决定书》,林劲峰出任徽酒集团总裁、CEO,吴军出任生产公司总经理、销售公司总经理,同时免去卢国利徽酒集团总裁、CEO职务。
业内人士表示,徽酒集团的两次人士大调整,应与徽酒集团业绩不及预期有关。
数据显示,2021年,高炉家全年销售4.039亿,达成率仅73.1%,渠道方面,团购和非团购只实现了预算的72% 。
此外,此次的人士大调整或许也酝酿已久。去年8月份,徽酒集团董事长林劲峰发布了《致徽酒集团股东一封信》,他在信中表示,“集团的管理问题是刻不容缓的,表面上是管理问题,归根结底也是我的用人问题。我低估了这种传统的力量、习惯的力量、人的力量,这种力量是难以改变的。”
高炉家作为徽酒集团的主体品牌,拥有良好的品牌基础。2001年到2005年,高炉家在安徽省、江苏省内霸榜第一。林劲峰在2018年接受媒体采访时也表示,高炉家有好的品质、好的历史、好的品牌,以及很好的中层管理人员团队,是其投资的众多企业中,相对能较快过百亿的企业。
而今,在安徽省内白酒市场竞争态势愈发激烈的当下,徽酒集团要实现破冰发展仍旧道阻且长。希望,徽酒集团能如林劲峰此前希冀的一样,能迅速扭转局面,稳步上升。
 
             
         
 